CDMA RAKE Receiver: Principles and Functionality
Advertisement
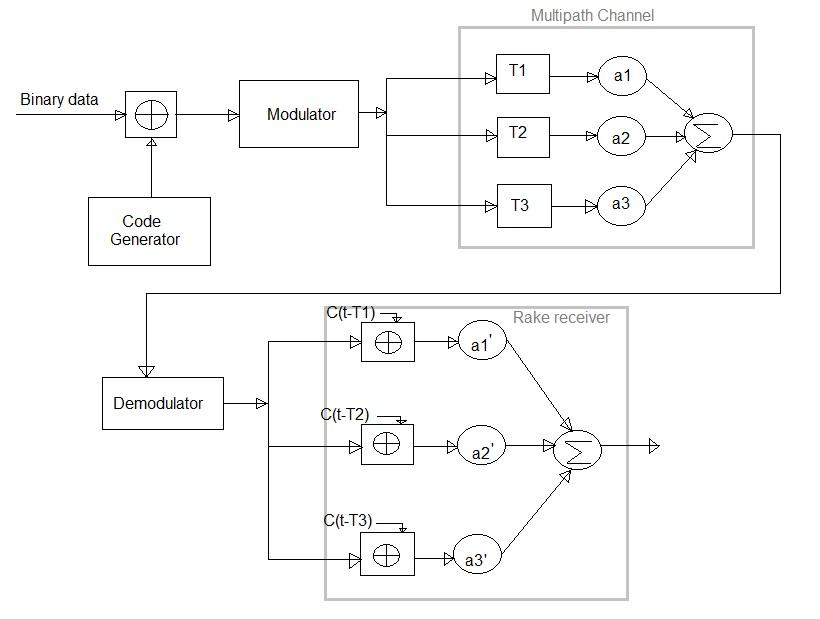
When a signal travels from the transmitting end to the receiving end, it often takes multiple paths. This results in the receiver getting multiple versions of the transmitted signal. Each of these signal versions will experience different levels of attenuation and path delays.
The figure below illustrates this concept. In cellular systems, this multipath interference is cleverly used to recover the transmitted signal.
The RAKE receiver’s block diagram is shown below:

The RAKE receiver picks up signals from these multiple paths and combines them in a suitable manner, applying appropriate delays to each. This is how it reconstructs the original transmitted signal. The fundamental principle of the RAKE receiver is further illustrated in the figure.
As shown, the binary data is first EX-ORed with a chip code. This spread sequence is then modulated and transmitted across the channel. Due to multipath effects, the RAKE receiver receives multiple copies of the same transmitted signal.
At the receiver, the signal is first demodulated. After demodulation, the chip stream is fed to correlators. Each correlator introduces a different amount of delay.
Finally, the signals are combined appropriately using estimated weighting factors based on channel conditions.
Advertisement
RF